Admission
Samarth
Results
Faculty Login
Alumni
Visit Old Website
A-
A
A+
Follow Us:
Address
Old A.T. Road, Nagaon, Assam, 782001, India.
Mail Us
registrar@nagaonuniversity.ac.in
About Us
About the University
History
Mission & Vision
Objective & Motto
The University Emblem
Heritage Structures and Statues
Nagaon University - NIRF
Act
Institutional Development Plan
Recognition & Accreditation
Annual Report
Academic & Administrative Audit Report
Statutes
Ordinances
Memorandum of Understanding
Academic Collaboration
Achievements
Photo Gallery
Video
Contact Us
Administration
Chancellor
The Vice Chancellor
Registrar
Academic Registrar
Deans & Directors
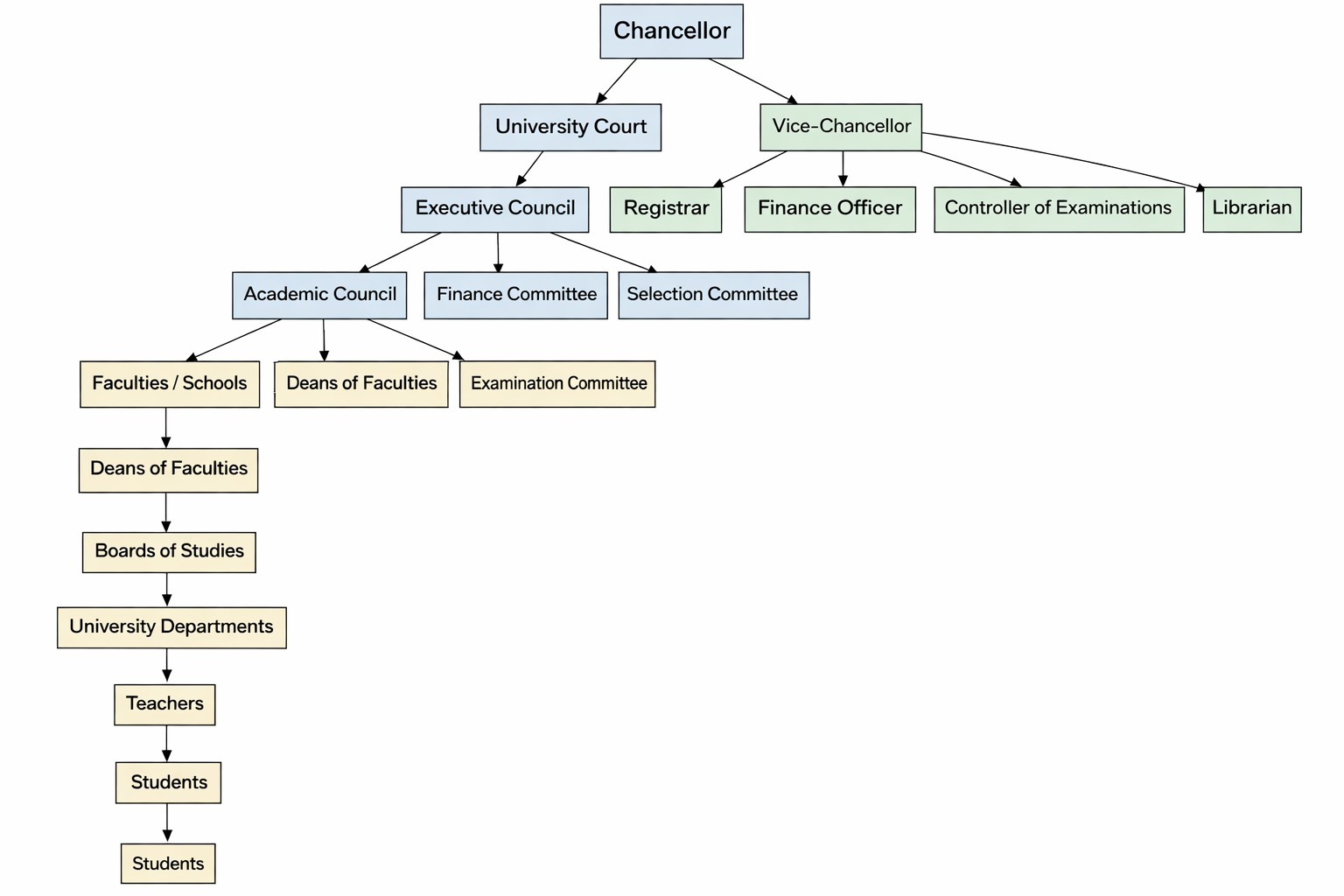
Organogram
The Court
Executive Council
Academic Council
Board of Studies
The Post-Graduate Board
The Under-Graduate Board
Administrative Staff
Finance Committee
Internal Complaint Committee
Ethics Committee
Statutory Committees
Career Counseling & Placement Cell
Grievance Redressal Cell
Equal Opportunity Cell
Anti-Ragging Cell
Academic
Natural Sciences
Social Sciences
Humanities
Commerce
Vocational Courses
Courses offered
Academic Calendar
Program Outcome
Academic/Examination/PhD Regulation
ODL
Syllabus
Prospectus
Time Table
Certificate Courses
Awards & Prizes
Scholarship
IQAC
About IQAC
Quality Policy of IQAC
IQAC Committee
AQAR
Minutes & ATR
Significant Contribution and Best Practices
Student's Satisfaction Survey
Feedback
NAAC
Examination
Office of the COE
Notifications
Examination Regulations & Manual
Forms & Formats
Results
Time-Table/Programs
Research
Research Advisory Council
Research and Development Cell
Incubation/Startup/Entrepreneurship Cell
Ph.D Regulations
Publications
University Journal
Research Projects
Ph.D Supervisors
Institution's Innovation Council
Student Corner
Office of the DSW
Student's Union
Student's Benevolent Fund
Student Amenities
Library
Photo Gallery
Student Notice
Training and Placement Cell
Social Outreach
NSS
NCC
Notifications
General Notifications
Recruitments
Tenders
News & Events
Organogram
Home
Administration
Organogram
Announcements
New
Corrigendum: Supplementary (Arrear-Betterment) Examination Form Fill-Up Notice-FYUGP 2nd Semester End-Term Examinations 2026 (Batches-2024 & 2023)
|
New
Corrigendum to ICSSR Minor Research Project- Staff
|
New
Supplementary (Arrear-Betterment) Examination Form Fill-Up Notice-FYUGP 2nd Semester End-Term Examinations 2026 (Batches-2024 & 2023)
|
New
Examination Notice: FYUGP, TDC (CBCS), PG Odd Semester End-Term Examinations 2026
|
New
Advertisement for ICSSR Minor Research Project- Staff 2026
|
New
Course Selection Notification, FYUGP Semester-II, IV & VI (Regular Batches Only)
|
New
Arrear Examinations Form Fill Up Notice- TDC (CBCS) SEM-II, IV & VI and PG SEM-II & IV 2026
|
New
Results of PG First Semester End-Term Examinations, 2025 (ARREAR, BATCHES-2022 & 2023)
|
New
Results of PG First Semester End-Term Examinations, 2025 (ARREAR-BETTERMENT, BATCH-2024)- All subjects
|
New
Results of PG First Semester End-Term Examinations, 2025 (REGULAR BATCH-2025)-All Subjects
|